首页
雷竞技概况
历史沿革
学院介绍
机构设置
雷竞技领导
专业设置
党群工作
政策文件
党建动态
工会工作
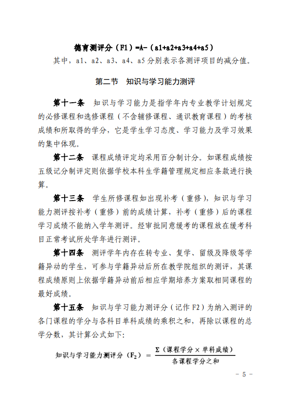
人才培养
本科生教育
研究生教育
师资队伍
学院教师
博士生导师
硕士生导师
人才招聘
科学研究
科研平台
科研项目
学术活动
管理制度
科研成果
翻译史研究所
简介
机构设置
顾问及研究员团队
公告及活动安排
研究成果
课程思政示范中心
规章制度
中心活动
成果展示
推广应用
学生工作
通知公告
学生动态
规章制度
"大思政"育人体系
校友工作
校友寄语
校友动态
校友记忆
雷竞技主页
雷竞技主页
新闻网
综合服务平台
服务指南
信息公开
首页
雷竞技概况
历史沿革
学院介绍
机构设置
雷竞技领导
专业设置
党群工作
政策文件
党建动态
工会工作
人才培养
本科生教育
研究生教育
师资队伍
学院教师
博士生导师
硕士生导师
人才招聘
科学研究
科研平台
科研项目
学术活动
管理制度
科研成果
翻译史研究所
简介
机构设置
顾问及研究员团队
公告及活动安排
研究成果
课程思政示范中心
规章制度
中心活动
成果展示
推广应用
学生工作
通知公告
学生动态
规章制度
"大思政"育人体系
校友工作
校友寄语
校友动态
校友记忆
关于印发《雷竞技ray官网本科生综合素质测评 实施办法》的通知
日期:2025-07-08
|
访问量:
RAYBET雷竞技网站